第一种,也是最普遍的一种,“学院”更名为“大学”。
例如杭州计量专科学校—>中国计量学院—>中国计量大学。
第二种,部分高校将带市/县级地域属性的校名改为省级或者中央级的,以此彰显学校实力。
例如,青岛海洋大学—>中国海洋大学。
第三种,部分高校选择将校名带有的专业/学科/行业特色属性淡化或者直接抹去,以此来适应时代变化,还能借此宣扬学校综合办学实力。
例如抹掉原有校名中特征明显的“冶金”“矿业”等学科名称,改成“工业”“理工”“科技”等。
当然,仅仅是“为了更名而更名”,显然是站不住脚的,更名大多时候都伴随着高校的升级;反之,推进高校升级有时最终呈现的结果可以是更名。
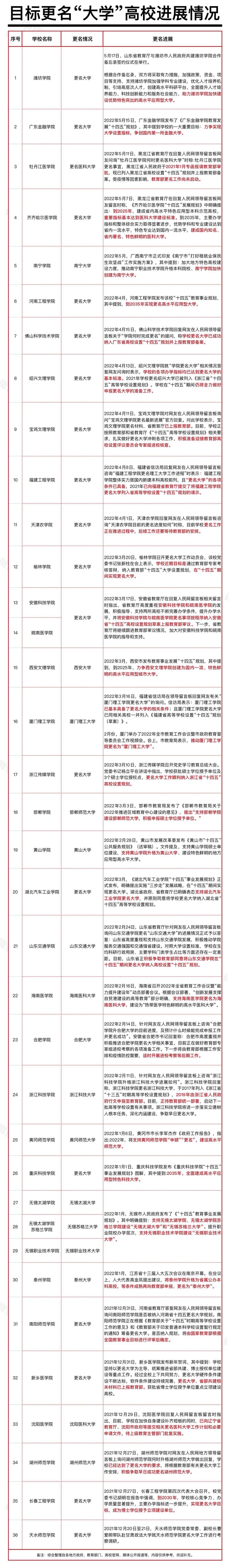
每年提出“更名大学”的高校不在少数,究竟哪些高校近期最有潜力“升大”,还是要看硬实力。
最能反映一所高校办学水平的,就是该校的硕博点设置情况。在《普通本科学校设置暂行规定》中明确要求:大学一般至少应具有10个硕士点,且有5届以上的硕士毕业生。(PS:择校时可以看看哦~)
高校名称的“升级”,很可能意味着获得更多的教育资源,甚至连高校领导的行政级别也将获得升迁;另一方面,“高大上”的校名,更有利于高校的招生与宣传。